ARTÍCULO ORIGINAL

 

Metodología para la generación y gestión del conocimiento para proyectos de I+D+i a partir de sus factores críticos

 

Methodology for knowledge generation and management in R&D&i projects from the perspective of their critical factors

 

 

MSc. Beatriz M. García Delgado,I Dra. C. Mercedes Delgado Fernández,II Dra. C. Marta Beatriz Infante AbreuIII

I Centro Nacional de Investigaciones Científicas-Dalmer S.A. La Habana, Cuba.
II Escuela Superior de Cuadros del Estado y el Gobierno. La Habana, Cuba.
III Instituto Superior Politécnico "José Antonio Echeverría". La Habana, Cuba.

 

 


RESUMEN

La progresiva incorporación en las últimas décadas del conocimiento a la economía, exige que se perfeccione la observación del entorno y su análisis, con el objetivo de generar un nuevo conocimiento que responda a las necesidades existentes de lograr un mayor impacto de los proyectos de I+D+i. En este artículo las autoras describen una metodología para la gestión y generación de conocimiento. Se identifican los factores críticos de la metodología (FCM), y se profundiza en ellos, los cuales se definen como etapas determinantes de esta. Se destaca la flexibilidad y capacidad de esta metodología para ser aplicada en casos diversos y se relacionan algunos de los estudios realizados a partir de su aplicación.

Palabras clave: generación de conocimiento, factores críticos, metodología, documentos de patentes, proyectos de I+D+i.


ABSTRACT

The gradual incorporation of knowledge to economics in recent decades has led to the need to improve the observation and analysis of its environment with the purpose of generating new knowledge aimed at enhancing the impact of R&D&i projects. In the present paper a methodology is described for the management and generation of knowledge. Critical factors in the methodology are identified, analyzed and defined as determining stages within it. Attention is paid to the flexibility of this methodology and its applicability to a variety of cases, and reference is made to some studies in which it has been applied.

Key words: knowledge generation, critical factors, methodology, patent documents, R&D&i projects
.


 

INTRODUCCIÓN

Las últimas décadas del siglo XX y los inicios del siglo XXI se han caracterizado por una progresiva incorporación del conocimiento a la economía, ya que los activos intangibles son el factor limitante en el desarrollo de importantes campos tecnológicos,1-4 por lo que en las actualidad, las organizaciones se enfrentan a una economía en la que prevalece el "conocimiento", el cual se inserta cada día más en un entorno globalizado y altamente competitivo, donde las tecnología emergentesa convergen y se potencian entre sí, así como con otras ramas de la ciencia y de la economía,5,6 y se generan productos y tecnologías que poseen un alto valor, basado fundamentalmente en los activos intangibles generados en el proceso de I+D+i.2,7

La importancia del conocimiento y de su generación en la sociedad del conocimiento se evidencia al obtener resultados con un mayor impacto económico, social y/o medioambiental3,7,8 a través de los programas y/o proyectos de I+D+i. Para esto, se hace indispensable definir los objetivos estratégicos; perfeccionar estrategias, estilos, herramientas y métodos de trabajo; definir la ruta crítica y los criterios de parada; proteger los activos intangibles creados e incrementar cuantitativa y cualitativamente los indicadores de productividad científica y tecnológica.

Para lograr lo anteriormente planteado, se hace indispensable la utilización del conocimiento generado a partir de las diferentes fuentes documentales científico-técnicasb, desde el instante en que se decide crear un banco de proyectos y durante el ciclo de vida del proyecto de I+D+i. Esto es de gran utilidad en el caso de proyectos que tienen como objetivo estratégico el desarrollo de medicamentos, ya sean patentables o genéricos9 (Fig. 1).

Del conocimiento gestionado y generado se deriva la productividad científica y técnica en forma de artículos, libros, monografías e invenciones, que pueden ser protegidas mediante diferentes modalidades de la propiedad industrial, como por ejemplo: patentes de invención y/o modelos de utilidad. Las publicaciones referidas están constituidas por datos y se convertirán en una nueva fuente de información, la que, al agregársele valor (mediante el procesamiento y el análisis), se convertirá en un nuevo conocimiento, el cual al socializarse (inteligencia) debe brindar respuesta a las necesidades del usuario. Este proceso generará un nuevo ciclo de gestión, generación y transferencia de tecnología (Fig. 2).

Existen diversas definiciones para conceptualizar los términos datos, información y conocimiento.10 La literatura plantea que datos, información, conocimientos y sabiduría (inteligencia) no son colecciones, sino que entre ellos existe una sinergia propia y cada uno constituye un segmento de la cadena informacional y tiene diferente nivel de valor agregado.11

Datos, información, conocimiento e inteligencia son conceptos que no se pueden obviar si se desea obtener un impacto positivo al socializar el conocimiento gestionado y generado en cualquiera de las etapas del ciclo de vida de los proyectos de I+D+i.

El creciente papel de los activos intangibles en los proyectos de I+D+i, ha incidido en que se deba prestar una mayor atención a la evaluación del entorno científico, tecnológico y económico. Existen muchas organizaciones que no se encuentran lo suficientemente preparadas para dar las respuestas adecuadas a sus necesidades de conocimiento. Entre los factores que inciden negativamente se encuentran:12,13 la identificación errónea de las necesidades de generación de nuevo conocimiento, la falta de preparación para acceder a las fuentes de información, y la falta de acceso a las herramientas para el procesamiento de la información y no socialización del nuevo conocimiento generado, lo que ocurre por la mala identificación de las necesidades del usuario, por lo que el nuevo conocimiento no da la respuesta correcta al problema existente.

Infante14 plantea que en los últimos años se ha incrementado la atención en la observación y evaluación de las tecnologías, evidenciado en teorías que han sido desarrolladas tanto en el ámbito académico como en el industrial, y precisa que han habido acercamientos donde se evidencia la participación de la industria acompañada por la academia, y que no obstante es necesario un enfoque integrador.

La literatura14 señala, refiriéndose específicamente a la vigilancia tecnológica, que es una de las teorías de gestión del conocimiento para la gestión específica de la información generada y necesaria para la I+D, lo cual constituye un proceso organizacional que tiene como objetivo fundamental el monitoreo sistemático de los resultados de los avances tecnológicos a las organizaciones, para identificar tendencias y nuevas oportunidades tecnológicas. Además, esta puede ser entendida como un proceso, que proporciona información sobre la tecnología (inteligencia), la predicción de las direcciones que tendrá el cambio tecnológico (previsión) o la evaluación del potencial tecnológico (evaluación).

Por otra parte, Delgado15,16 plantea que la vigilancia es un conjunto de acciones coordinadas en la búsqueda, tratamiento (filtrado, clasificación, análisis) y distribución de la información obtenida de modo legal, útil para distintas personas de una organización en un proceso de toma de decisiones y para la reflexión estratégica.

La observación científica, tecnológica y comercial, así como su evaluación, han sido denominadas de diferentes formas, dependiendo del objetivo para el que va a ser utilizada, de la zona geográfica (país, idioma), del especialista que la realice, entre otras. En este artículo se integran bajo el concepto de gestión y generación de conocimiento diferentes acepciones, tales como: vigilancia tecnológica, inteligencia (tecnológica, empresarial, competitiva), prospectiva, entre otras. Este concepto integrador de "gestión y generación del conocimiento" se adecua conceptualmente a su socialización con las diferentes etapas del ciclo de vida de los proyectos de I+D+i.

El impacto positivo del cumplimiento de los objetivos estratégicos trazados en los proyectosc dependen, por consiguiente, de un sinnúmero de factores externos e internos (9) entre los cuales el conocimiento es esencial. De lo anterior se deduce que es fundamental contar con un basamento metodológico y conceptual, que permitan la identificación de metodologías, herramientas, estilos de trabajos y otros. Este basamento debe permitir la definición de los objetivos estratégicos17,18 en el marco de las líneas y proyectos de I+D+i, relacionadas fundamentalmente con las ramas y campos vinculados a las tecnologías y productos que incidan en la calidad de vida de la población.

A partir de lo anterior se puede plantear que la aplicación de una metodología adecuada es fundamental para generar el conocimiento necesario que, al ser introducido en la práctica social, dé respuesta a las necesidades del usuario, por lo que el objetivo del presente estudio es proponer una metodología flexible que permite la gestión y generación del conocimiento necesario para dar respuestas a las necesidades de los usuarios en los diferentes estadios del ciclo de vida de los proyectos de I+D+i. La referida metodología es una herramienta facilitadora para responder en el tiempo adecuado a las necesidades del usuario y a la socialización de los resultados obtenidos, lo que incide positivamente en la toma de decisiones que, por ejemplo, conducen a la aprobación o no de una propuesta de proyecto, la identificación de sus objetivos estratégicos, así como de su alcance, y en la identificación de la ruta crítica del proyecto, de criterios de parada, estrategias de protección de resultados, identificación de mercados, entre otros.

Por la importancia que tiene la identificación de los factores críticos de la metodología (FCM), es también objetivo de este estudio la identificación, análisis y visualización de los resultados obtenidos a partir de su implementación en un caso práctico vinculado a la salud.

METODOLOGÍAS DE GENERACIÓN Y GESTIÓN DEL CONOCIMIENTO

Los procesos de generación de conocimientos han sido estudiados por un grupo importante de autores que han propuesto o elaborado diferentes modelos o metodología, ya sea para explicar o para identificar sus diferentes etapas o ciclo de vida.

La literatura referencia diferentes metodologías,10,14,18,19 que están en su mayoría diseñadas fundamentalmente para servir de guía a estudios de vigilancia tecnológica, lo que las limita a dar la respuesta necesaria para las disimiles problemáticas que surgen durante la ejecución de las diferentes etapas del ciclo de vida de los proyectos de I+D+i. Otros autores20-25 han hecho hincapié en los temas relacionados con la inteligencia empresarial20,21 y/o inteligencia competitiva.22-25

La existencia de dos normas europeas que definen los procesos de vigilancia tecnológica, AFNOR 199826 y la UNE 166006 de 2011,27 es una muestra de la importancia que se le concede a esta actividad en Europa y a la necesidad de que estén normados una serie de aspectos relacionados con ellos.

Se reportan diversas metodologías,22,28-30 y Delgado18 plantea que: "las metodologías presentan como procesos comunes los de la búsqueda y análisis de la información". Señala también que "los otros procesos varían en función del alcance y objetivo de la vigilancia y la difusión que se realiza sobre los resultados de la misma, incluyendo a los usuarios, así como el proceso de toma de decisiones".

 

METODOLOGÍA FLEXIBLE PARA LA GENERACIÓN Y GESTIÓN DEL CONOCIMIENTO

La metodología propuesta10 partió de la premisa o base conceptual de que la incorporación de valor a los datos e información (patentes y no patentes) debía generar un nuevo conocimiento que, al ser difundido y socializado (inteligencia), incidiera positivamente en la estrategia y toma de decisiones de las organizaciones, lo que permitiría obtener impactos superiores a partir de la identificación de oportunidades y amenazas, así como superar sus debilidades y potenciar sus fortalezas.

Esta metodología es una base efectiva para una correcta implantación del sistema de I+D+i y del sistema de propiedad intelectual. El nuevo conocimiento generado a partir de su aplicación permite, entre otros: proponer programas y proyectos de I+D+i, precisar la factibilidad y novedad de propuestas de proyectos, brindar elementos claves para el análisis de la ruta crítica y de los criterios de parada de un proyecto, identificar las interacciones entre diferentes tecnologías, productos y procesos, valorar opciones tecnológicas y de mercado, determinar las expectativas de evolución de las tecnologías, identificar a potenciales colaboradores o competidores, tanto desde el punto de vista científico-tecnológico como comercial, valorar cualitativamente los portafolios de patentes de la organización o de sus posibles socios potenciales o firmas competidoras, vigilar los derechos de propiedad intelectual de las organizaciones, en especial los de propiedad industrial, entre otros.

La metodología desarrollada es sistemática y difiere con respecto a otras descritas en la literatura, en que centra su principal atención en la identificación de las necesidades de los usuarios, así como en dar respuesta a estas necesidades mediante la socialización (inteligencia) del nuevo conocimiento gestionado y generado que va a incidir en resolver las necesidades y/o problemática. Lo anterior permitirá obtener un impacto positivod en la gerencia de los proyectos de I+D+i. Por otro lado, es importante señalar que su flexibilidad permite la observación del entorno científico-tecnológico-comercial (en dependencia de las necesidades del usuario) y, a su vez, un análisis de forma más integral, mientras que la mayor parte de las metodologías citadas están dirigidas fundamentalmente a los estudios de vigilancia tecnológica y en otros casos a estudios de inteligencia (empresarial, competitiva). El ciclo de vida de la metodología propuesta está integrado por seis etapas y 14 procesos (Fig. 3).

FACTORES CRÍTICOS DE LA METODOLOGÍA

El tema de los factores críticos de la vigilancia tecnológica ha sido tratado desde diversas aristas.29,31,32 En este estudio se partió de la experiencia práctica obtenida en la gestión y generación de conocimiento para las diferentes etapas del ciclo de vida de proyectos de I+D+i en diferentes campos de la ciencias (fundamentalmente en proyectos cuyos objetivos estratégicos estaban dirigidos a productos y tecnologías vinculados a la salud y al medio ambiente) durante el período 1997-2012e (tabla 1).

En un inicio, los estudios se realizaron con metodologías completamente empíricas, las cuales se fueron perfeccionando en función de dos aspectos: lo reflejado en la literatura, fundamentalmente en el análisis de los retos, deficiencias y satisfacción de los usuarios, y el impacto que se lograba al socializar el conocimiento generado.

Esto conllevó la identificación de los puntos débiles de las metodologías, aplicadas en el transcurso del tiempo y en función de los diferentes estudios realizados (vigilancia, inteligencia, estado del arte, patentabilidad, entre otros) y de aquellas etapas de las metodologías que constituían verdaderos factores críticos y que eran los que iban a marcar la diferencia entre un impacto positivo o negativo al socializar el conocimiento gestionado y generado en proyectos de I+D+i. Se definen como factores críticos de la metodología las etapas 1, 5 y 6.

Etapa 1: identificar y definir las necesidades y la problemática

La identificación de las necesidades de la generación de un nuevo conocimiento es una etapa de suma importancia, que sirve de base a todos los procesos que intervienen en la generación del conocimiento, así como en su socialización, y es la base fundamental para que los restantes procesos permitan obtener el impacto deseado, por lo que se considera uno de los FCM más importantes de la metodología.

En esta etapa es fundamental obtener una identificación y definición precisa de las necesidades y la problemática de los usuarios, a las que se les debe dar respuesta, para lo cual hay que tener en consideración un sinnúmero de aspectos, entre los que es esencial la caracterización del usuario, pues esto va a facilitar el trabajo posterior del gestor y generador del conocimiento; de las necesidades y problemáticas a las que debe dar respuesta (Fig. 4).

Esta etapa consta de 3 procesos fundamentales que permiten definir las características de la información necesaria, así como los procesos de la metodología a aplicar: la identificación y definición de las necesidades y problemáticas, la identificación y definición del objeto y la identificación y definición del objetivo.

Para el diseño de la etapa 1, se partió de la adecuación de la metodología AMIGA33f y se tuvo en consideración lo planteado por la norma UNE 166006 de 2011,27 en relación con que la búsqueda y exploración de lo que se desconoce constituye un reto "importante de la VT/IC, ya que es en este momento cuando se deben acotar las áreas a analizar, identificar las fuentes relevantes, establecer los descriptores, terminología, las palabras clave y los operadores de la búsqueda, así como la estrategia de búsqueda que permitirá obtener la información perseguida". Con el objetivo de identificar las necesidades y las problemáticas, la presente metodología se enfoca, entre otros aspectos, en el análisis de la evolución de los diferentes campos científico-tecnológicos, así como de la aparición y desarrollo de tecnologías emergentes (por ejemplo: nanotecnología y biotecnología) y en los cambios en el contexto de la economía y el mercado global, en los procesos socioeconómicos, así como en los problemas medioambientales. Esto permitirá identificar nuevos objetivos estratégicos, así como brindar soluciones a dificultades que surjan en el desarrollo de los proyectos.

La identificación o definición de las necesidades puede partir directamente de los diferentes actores sociales que intervienen en la generación del nuevo conocimiento, ya sea a partir de sus propias necesidades o de su participación activa en las diferentes etapas del ciclo de vida de los proyectos de I+D+i y su contexto; por ejemplo: la organización a la que está subordinada, los jefes de programas y proyectos y los especialistas encargados de implantar el modelo de generación de conocimiento en la organización.

Se identificó, entre las dificultades mayores que encuentran los especialistas para identificar y definir claramente las necesidades y/o problemáticas, que cuando los usuarios o clientes son los que hacen la solicitud, estos —en la mayoría de las ocasiones— no están claros de cuál es su verdadera necesidad o no son capaces de trasmitirla. De aquí la importancia de que el gestor y generador del conocimiento sea capaz de caracterizar al usuario, pues esto va a permitir identificar las necesidades o problemáticas reales.

Al identificar las necesidades de generación de conocimiento, la precisión y la exactitud son fundamentales, pues una deficiente caracterización de las verdaderas necesidades de la organización o usuario conllevaría que el conocimiento que se genere no pueda ser socializado y, por tanto, no permita obtener el impacto deseado, ni jugar un rol decisivo en la toma de decisiones ni en el establecimiento de estrategias.

A partir de la identificación de las necesidades o problemáticas, es fundamental la correcta identificación del objeto y del objetivo del estudio que se va a acometer, en el que tiene un rol muy especial la interacción "especialista-usuario".

Definición del objeto:

Posterior a la definición de las necesidades y problemática se define el o los objeto(s) sobre los que se va a realizar la generación de conocimiento. Los objetos pueden ser muy diversos; por ejemplo, temática, producto, tecnología, usos, inventores, firmas, entre otros, y debe ser precisado con exactitud.

Definición del objetivo:

La identificación o definición del objetivo para el cual va a ser utilizado el nuevo conocimiento generado, es uno de los aspectos más difíciles de identificar, aun por el interesado. Es un elemento clave en la identificación de necesidades y un aspecto en donde el especialista debe insistir y profundizar con el usuario hasta que este sea capaz de describir exactamente cuál es su necesidad de generación de conocimiento. El usuario debe, en primer lugar, tener claridad y saber transmitir cuál es su problemática desde el punto de vista de la temática. Es fundamental que defina para cuál etapa del ciclo de vida del proyecto necesita el conocimiento. Por ejemplo, no es lo mismo el conocimiento que necesita un usuario en el momento de elaborar los objetivos estratégicos de un proyecto, que el conocimiento que necesita durante la ejecución de la investigación. Aquí el conocimiento que necesita puede estar vinculado a un análisis de criterio de parada del proyecto, pues en este caso le interesa conocer lo que se ha publicado durante el tiempo transcurrido desde la aprobación del proyecto hasta ese momento, y si no ha aparecido alguna patente o publicación que contenga los resultados que se esperan obtener en el transcurso de la etapa de investigación. Es muy importante que el usuario pueda transmitir al analista para qué y en qué va a necesitar el nuevo conocimiento que se espera obtener.

Un ejemplo de esto se puede encontrar en la etapa de elaboración de una propuesta de proyecto. En un momento dado el usuario necesita conocer el estado del arte en una materia dada, quiénes son los principales inventores y autores en esta temática, y debe conocer el tamaño de los mercados si es un producto lo que va a obtener con el objetivo de exportar. En este último caso, será sumamente interesante contar con gráficos de tendencias; pero si lo que interesa es evaluar la pertinencia de los objetivos estratégicos del proyecto, debe contener información de carácter muy técnico que permita valorar posibilidades de futura patentabilidad, así como de no violación de derechos de terceros.

Se puede concluir que en esta etapa se deben identificar todos los problemas que existen en relación con las necesidades planteadas (objeto y objetivo) y con esto mitigar las dificultades que se presenten en las etapas restantes. Se observa que en esta etapa se definirá el tipo de información necesaria (Fig. 5).

Etapa 5: análisis y generación de conocimiento

La etapa 5 parte de la información procesada en la etapa 4 y toma como premisa las necesidades identificadas en la etapa 1. Esta etapa puede ser considerada, al igual que la etapa 1, uno de los FCM.

El proceso de análisis es complejo y para realizarlo es importante tener en consideración, por su importancia, el conocimiento del gestor y generador del conocimiento (implícito o tácito) en la materia, además de su experiencia en el proceso de análisis de información. A eso se debe incorporar el criterio del usuario. Un intercambio entre ambos actores sociales es de suma utilidad. Esto permitirá generar un conocimiento que dará respuesta a las necesidades y problemáticas planteadas. Esta interacción conjunta va a permitir añadir una valiosa información a los resultados obtenidos a partir del procesamiento de la información, a la vez que retroalimentará al generador, al contar con nuevos elementos que le permitirán perfeccionar su análisis y soportar las etapas posteriores.

A partir del análisis de los resultados y de la información complementaria, se procede a generar conocimiento, el cual se plasmará de forma clara, concreta, interactiva, y en sus conclusiones y recomendaciones se deben encontrar presentes elementos que permitan la toma de decisiones o definir estrategias. Se observan los diferentes procesos que tienen lugar en esta etapa, que incluyen la definición de resultados y/o indicadores, así como el nuevo conocimiento generado y nuevos perfiles de búsqueda que tributarán a la etapa 3.

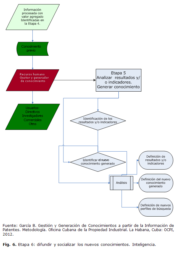
Etapa 6: difusión y socialización del conocimiento e inteligencia

Los resultados e indicadores obtenidos en la etapa 5 tributan a esta etapa (Fig. 6), la cual, al igual que la anterior, debe ser considerada como uno de los FCM, ya que aunque se obtengan excelentes resultados que den respuestas a las necesidades, la difusión, y sobre todo la socialización del conocimiento e inteligencia, son fundamentales, pues es donde se va a obtener un impacto positivo en base a toda la aplicación de la presente metodología.

Entre los procesos que integran la etapa 6 se encuentran la definición de las vías de difusión del nuevo conocimiento generado, así como las formas del socialización del nuevo conocimiento generado y las respuestas a las necesidades y problemática identificadas en la etapa 1, la inteligencia (socialización del conocimiento) y lo más importante, el impacto resultante de esa socialización. La socialización del nuevo conocimiento generado es de suma importancia y el impacto que genere será una medida de la calidad y el valor de los resultados que se obtuvieron. Esta etapa concluye con la generación de nuevas necesidades que tributan a la etapa 1, comenzando un nuevo ciclo.

 

APLICACIÓN DE LA METODOLOGÍA DE GESTIÓN Y GENERALIZACIÓN DEL CONOCIMIENTO

La aplicación práctica de esta metodología de gestión y generalización del conocimiento con diversos objetivos y campos del saber humano ha demostrado su utilidad y su flexibilidad, y ha permitido la diversificación de sus aplicaciones. La mayoría de estos estudios han estado dirigidos a proyectos de I+D+i, vinculados a la salud y a la protección del medio ambiental (tabla 2).

CASO PRÁCTICO: ESTUDIO DE TENDENCIA DE LA INNOVACIÓN TECNOLÓGICA DEL BIOMATERIAL HIDROXIAPATITA34

En la tabla 3 se observa cómo en la etapa 1 (factor crítico de la metodología), se identificaron las necesidades de los usuarios y que era necesario conocer el entorno tecnológico y en qué dirección se había desarrollado el biomaterial hidroxiapatita, mediante un estudio de tendencia. Se identificó el objeto de estudio: biomateriales de hidroxiapatita, y las fuentes de información necesarias: documentos de patentes y no patentes, y que era indispensable el intercambio con el usuario y la revisión de los resultados de estudios previos realizados para el usuario.

Como parte de otras etapas se realizó la identificación de procesos y herramientas, así como de la estrategia de búsqueda, y se definieron los indicadores a analizar. Al aplicar las etapas 5 y 6 (factores críticos), se generó un nuevo conocimiento que fue discutido y analizado con los usuarios interesados, a partir de lo cual se toman las decisiones pertinentes y se socializan los resultados.

La aplicación de la metodología al ejemplo expuesto, así como a estudios relacionados con productos farmacéuticos obtenidos de productos naturales, equipos médicos, entre otros, ha demostrado las ventajas de esta metodología, especialmente por considerar las tres etapas identificadas como sus factores críticos. El análisis de la aplicación de esta metodología ha permitido a los autores identificar procesos en los que hay que profundizar. Un ejemplo de esto es la caracterización de los usuarios, por el impacto que tiene esta información en todas las etapas.

 

CONCLUSIONES

La metodología para la gestión y generación de conocimiento (MGGC) es flexible y permite la gestión y generación del conocimiento necesario para dar respuestas a las necesidades de los usuarios en los diferentes estadios del ciclo de vida de los proyectos de I+D+i. Asimismo, los resultados obtenidos en la utilización de la MGGC demuestran que es una herramienta facilitadora de respuestas precisas a las necesidades del usuario y a la socialización de los resultados obtenidos en un período de tiempo adecuado. Por lo anteriormente expresado se puede constituir en una parte integral de los Sistemas de Ciencia e Innovación, así como de los de propiedad intelectual.

La utilización de la MGGC ha incidido positivamente en la toma de decisiones, tales como la aprobación o no de una propuesta de proyecto en la identificación de sus objetivos estratégicos, así como de su alcance. Los resultados obtenidos de su aplicación han apoyado en la identificación de la ruta crítica de proyectos, así como de criterios de parada, estrategias de protección de resultados, identificación de mercados, patentabilidad de resultados, entre otros.

La MGGC tiene características de generalización que considera a otras metodologías diseñadas para dianas específicas, como son el caso de las metodologías para estudios de vigilancia tecnológica, inteligencia empresarial o competitiva. Su característica fundamental es que identifica los factores críticos de la metodología, basado en la experiencia de las autoras en disimiles aplicaciones prácticas en las diferentes etapas del ciclo de vida de los proyectos de I+D+i en diversos escenarios y temáticas vinculadas de forma general a la salud y a la protección del medio ambiente.

La aplicación de la MGGC ha demostrado que es necesario profundizar en la caracterización de los usuarios, teniendo en cuenta el rol que ellos juegan en las etapas críticas de la referida metodología.


REFERENCIAS BIBLIOGRÁFICAS

1. Ramírez JL. International workshop: Building (bio) pharmaceutical systems in developing countries, United Nations University Institute for New Technologies (INTECH), Maastricht: 26-27 February 2003. Memórias Do Instituto Oswaldo Cruz. 2003;98:573-5.

2. Lage A. Las biotecnologías y la nueva economía: crear y valorizar los bienes intangibles. Biotecnología Aplicada. 2000;17:55-61.

3. García B. Universidad e innovación. Indicadores de patentes para su valoración. Innovación, tecnología y desarrollo regional. Costa Rica: Editorial Universidad Nacional (EUNA); 2010:219-28.

4. Núñez L, Rojas LE, Campo S, Castro JA. Retos y contradicciones de la industria biotecnológica actual. Biotecnología Aplicada. 2007;24:276-82.

5. Sáenz T. Gestión de la Innovación. Una visión actualizada para el contexto Iberoamericano. En: Academia E (ed). Ciencias y Tecnologías Modernas Su convergencia. La Habana: 2006. p. 25-42.

6. Sáenz T. Biotechnology for Medical Applications: The Cuban Experience. Scien, Technol, Soc. 2005:10.

7. García B. Productos Naturales y Medicamentos: impacto de la utilización de la información de patentes en su desarrollo. ECIE-LATINPHARMA: Foro Virtual Medicina Tradicional Alternativa y Complementaria. Perspectivas y Avances; 2007.

8. Delgado M, Infante MB, Infante O, Abreu Y, García B. Vigilancia tecnológica como factor clave para el éxito en la I+D+i: aplicación en el ámbito universitario. En: CENIC-CITMATEL (ed). I Taller de Proyección y Prospección Tecnológica en TIC. Ciudad de la Habana, Cuba; 2008.

9. García B. Impacto de la información de patentes en la generación de conocimiento. Curso Taller Internacional Propiedad Intelectual Uso y análisis de la información de patentes en la Vigilancia Tecnológica. Quito, Ecuador; 2006.

10. García B. gestión y generación de conocimientos a partir de la información de patentes. Metodología. Oficina Cubana de la Propiedad Industrial. La Habana, Cuba: OCPI; 2012.

11. Ponjuán G. Gestión de información en las organizaciones: principios, conceptos y aplicaciones. CECAPI. Santiago de Chile: Universidad de Chile, 1998. p. 47-8.

12. Aja Quiroga L. Gestión de información, gestión del conocimiento y gestión de la calidad en las organizaciones. Acimed. 2002;10:7-8.

13. Infante MB, Matthes F, Steinhoff A. Using Web 2.0 technologies to support technology surveillance in a university context. Proceedings of the 12th European Conference on Knowledge Management. Passau, Germany: Academic Conferences Limited; 2011. p. 444.

14. Infante MB. Procedimiento para la vigilancia tecnológica en el ámbito universitario con el uso de las tecnologías de la web 2.0. Departamento de Matemática General, Facultad de Ingeniería Industrial. La Habana, Cuba: Instituto Superior Politécnico José Antonio Echeverría; 2011. p. 70.

15. Delgado M, Arrebato L. Diagnóstico integrado de la Vigilancia Tecnológica en organizaciones. Ingen Industr. 2011;32:151-6.

16. Delgado M, Infante MB, Abreu Y, Infante O, Díaz JA, Martínez J. Vigilancia tecnológica en una Universidad de Ciencias Técnicas. Ingen Industr. 2011;32.

17. Delgado M, Infante MB, Abreu Y. Vigilancia tecnológica en universidades y centros de investigación. En: Instituto Superior Politécnico «José Antonio Echeverría» (ed). VI Simposio de Ingeniería Industrial y Afines (SIIA 2010) Convención Internacional de Ingeniería y Arquitectura 2010. Palacio de las Convenciones, La Habana, Cuba: Facultad de Ingeniería Industrial, 2010.

18. Delgado M, Infante MB, Abreu Y, Infante O. Metodología de vigilancia tecnológica en universidades y centros de investigación. Rev CNIC Cienc Biológ. 2010:41.

19. Romero L, Diez E. Sistema de Vigilancia Tecnológica con el uso de patrones y tecnologías de la web social. Sistema de Información, Facultad de Ingeniería Industrial. La Habana, Cuba: Cujae, 2013. p. 311.

20. Orozco E, Alcantar J, Carro J. Inteligencia Empresarial. Qué y cómo. La Habana, Cuba: Instituto Nacional de Información Científica y Tecnológica. IDICT, 2009.

21. Orozco E, Carro J. Propuesta de estrategia para la introducción de la gestión de la información y la gestión del conocimiento en las organizaciones cubanas. Cienc Inform. 2001:11.

22. Morcillo P. Vigilancia e inteligencia competitiva: fundamentos e implicaciones. Rev Inves Gest Innov Tecnol Vigil Tecnol. 2003;17.

23. García A, Maciá J. Relación Universidad-Empresa y la inteligencia competitiva. Guanajato, Colombia: Relación universidad-empresa y la inteligencia competitiva. Congreso Internacional de Sistemas de Innovación para la competitividad; 2010.

24. Palop F, Vicente J. Vigilancia tecnológica e inteligencia competitiva: su potencial para la empresa española. Madrid: Fundación COTEC para la Innovación Tecnológica; 1999.

25. Ortiz I, Escorsa P, Chaur J, Aranda M. VIGIALE como plataforma de vigilancia tecnológica e inteligencia competitiva: aplicaciones en Chile y España. Rev Intelig Empres. 2010;1:34-44.

26. AFNOR. Surveillance services and implementation services for a surveillance system. París: French Standard. AFNOR; 1998. p. 31.

27. AENOR. R&D&i management: Technological watch and competitive intelligence system. UNE 16006, 2011. Madrid: AENOR; 2011. p. 17.

28. Mignogna R. Competitive intelligence: a new addition to your technology transfer toolkit. Proceedings of the 1997 Technology Transfer Society Annual Conference. 1997.

29. Rey L. Informe APEI sobre vigilancia tecnológica. En: APEI (ed). Informe APEI 4. Gijón, España: Ministerio de Cultura, 2009. p. 64.

30. Nosella A, Petroni G, Salandra R. Technological change and technology monitoring process: Evidence from four Italian case studies. J Engineer Technol Manag. 2008;25:17.

31. Cepero L. Propuesta de sistema de vigilancia tecnológica apropiado para la estación experimental "Indio Hatuey". Matanzas, Cuba: Universidad de Matanzas "Camilo Cienfuegos"; 2010. p. 84.

32. Estévez V. Diseño de un sistema de vigilancia tecnológica en la educación superior. INFO 2010. La Habana, Cuba: IntEmpress 2010; 2010. p. 17.

33. Núñez I. AMIGA: una metodología integral para la determinación y la satisfacción dinámica de las necesidades de formación e información en las organizaciones y comunidades. Acimed. 2004;12:31.

34. Rodríguez N. Estudio de tendencia de la innovación tecnológica del biomaterial Hidroxiapatita. La Habana, Cuba: Consultoría Biomundi. IDICT; 2013.

 

 

Recibido: 12 de noviembre de 2013.
Aprobado: 13 de abril de 2014.

 

 

MSc. Beatriz M. García Delgado. Centro Nacional de Investigaciones Científicas-Dalmer S.A. La Habana, Cuba. Correo electrónico: beatrizgarcia@infomed.sld.cu


a Esto tiene un significado muy especial en los proyectos relacionados con campos estrechamente vinculados a la salud. Por ejemplo: la biotecnología, las neurociencias, entre otros.

b Tecnologías emergentes: nanotecnología, biotecnología, tecnologías de la información y las neurociencias cognitivas.

c Documentos patentes y no patentes.

d Esto tiene un significado muy especial en los proyectos relacionados con campos estrechamente vinculados a la salud. Por ejemplo: la biotecnología, las neurociencias, entre otros.

e Se realizaron estudios para análisis de propuestas de proyectos de I+D+i, de los objetivos estratégicos de proyectos en ejecución, de patentabilidad de resultados, estudios del estado del arte, vigilancia del portafolio de patentes, de mercados, entre otros. García B y otros (1974-2013). Centro Nacional de Investigaciones Científicas-Dalmer S.A.

f AMIGA: una metodología integral para la determinación y la satisfacción dinámica de las necesidades de formación e información en las organizaciones y comunidades.