CONTRIBUCIÓN CORTA



SICODI, una propuesta de sistema para la gestión de información de reuniones y su empleo en la Unión CubaPetróleo



SICODI, a system proposal for management of information from meetings and its use en the CubaPetroleo Union





Lic. Sheyla Bonell Rosabal, MSc. Aliett Martínez Castillo, Ing. Luis Angel Quintana Santiesteban, Ing. Yeny Fírvida Martínez

Unión CubaPetróleo. La Habana, Cuba.





RESUMEN

Se presenta el trabajo realizado en el desarrollo del Sistema de Información para los Órganos de Dirección (SICODI) de la Unión CubaPetróleo, para el que fue necesario plantearse como objetivos: diagnosticar el estado actual de la gestión de la información de la reuniones de dichos órganos, realizar el análisis y el diseño del sistema que garantizara el acceso, la actualización y la seguridad de la información y observar los resultados de su implantación. Se utilizaron los métodos teóricos de análisis y síntesis y el inductivo-deductivo con el fin de analizar el flujo de trabajo actual de los órganos de dirección de la Oficina Central de CUPET. Se realizaron entrevistas a las personas implicadas en el proceso de gestión de reuniones de los órganos de dirección y se utilizó el procedimiento de desarrollo de software del grupo de Sistemas de Información de la Oficina Central de CUPET. En el desarrollo del sistema fue utilizada una arquitectura Cliente-Servidor. Se empleó el lenguaje de programación C# y el Gestor de Base de Datos MS SQL Server. La implementación de esta aplicación resultó novedosa teniendo en cuenta el aporte a la gestión de información referente a las reuniones de los órganos de dirección y otras de la Oficina Central de CUPET, ya que no se conocía de otra en el mercado nacional con similares prestaciones. La realización del sistema constituye un ahorro significativo para la entidad, teniendo en cuenta los altos precios de las herramientas disponibles en el mercado para la gestión de información de reuniones.

Palabras clave: Gestión de la información, sistemas de información.


ABSTRACT

This is a paper carried out in the development of Information Systems of the Management Organs (SICODI) of the CubaPetroleo Union, being necessary to propose the following objectives: to diagnose the current status of the information management from meetings of such organs, to made an analysis and a design of the system assuring the access, updating and safety of information and to observe the results of it implantation. Authors used the theoretical methods of analysis and synthesis and the inductive-deductive to analyze the flow of current work of management organs of the Central Office of CUPET, as well as interviews to staff involved in management process from meetings of management organs and the use of procedures of development of software of the group of Information System of the above mentioned central office. In the development of system authors used a client-supplier structure. Implementation of this application was novel taking into account the contribution to information management referring to meeting of management organs and other from the Central Office of CUPET, since there was not another known in the national market with a similar provision. The carrying out of system is a significant saving for the entity, considering the high prices of tools available in market for the information management from meetings.

Key words
: Information management, information systems.



INTRODUCCIÓN

Hoy día es usual la implementación de aplicaciones informáticas para el almacenamiento, actualización y acceso de datos. Las aplicaciones informáticas aumentan el acceso al recurso, la capacidad de compartir la información y los datos de la entidad; los transforma o transmite, y los deja a disposición de su personal. Constituyen, por tanto, un recurso esencial para la gestión de la información en las entidades.

La Unión CubaPetróleo (CUPET) es la empresa estatal cubana que se encarga de producir y comercializar el petróleo y sus derivados. Sus principales actividades son la exploración-producción, la refinación y la comercialización de combustibles y lubricantes, entre otros. Desde el año 2001 aplica el sistema de dirección y gestión empresarial, más conocido como perfeccionamiento empresarial.

Con el objetivo de mejorar la calidad de la toma de decisiones, los órganos de dirección de CUPET realizan reuniones periódicas donde sus miembros comparten información de la situación corporativa, obtienen una visión global de la realidad concreta de la organización y coordinan los esfuerzos para solucionar los problemas existentes y trazarse nuevas metas.

Hasta hace poco más de un año, toda la información referente a las reuniones de los órganos de dirección se enviaba por correo electrónico, lo que dificultaba en ocasiones la preparación de los miembros de los consejos antes de la reunión y la revisión de las actas por parte de estos miembros, por la limitada capacidad de envío y recepción del correo.

La congestión del servicio de correo electrónico, producto precisamente de la misma circulación de gran cantidad de documentos y sus actualizaciones a todos los miembros de los consejos, atentaba contra la estabilidad de este servicio y, por tanto, se dificultaba la toma de decisiones. También se reconocía el hecho de que se estaba utilizando el correo electrónico para circular información limitada sin los debidos controles de seguridad.

Se habían realizado esfuerzos para automatizar los flujos de trabajo de estos órganos de dirección utilizando herramientas informáticas para la gestión de contenidos, como el SharePoint de Microsoft Corporation, que solventaran las dificultades existentes, pero no se logró su implementación final, a pesar de ser una potente herramienta de colaboración que asiste en el proceso de guardar, publicar, aprobar y compartir contenido diverso, entre otras funcionalidades.

Al realizar una búsqueda en Internet para conocer de otras herramientas que ayudaran a resolver las dificultades relacionadas anteriormente y no obtener resultados relevantes, el Grupo Sistemas de Información, perteneciente a la Dirección de Organización, que es la dirección encargada de la consolidación del perfeccionamiento empresarial en la entidad, decidió desarrollar una aplicación propia, cuyos costos serían inferiores por concepto de tecnología empleada, consumo energético y salario a los desarrolladores, con respecto a la adquisición de una aplicación comercial.

Hasta el momento que se diseñó y desarrolló SICODI, no había sido lanzado el sistema SUPERVISA (otra aplicación comercial), desarrollado por la división de Guantánamo de la empresa DESOFT, con similares funcionalidades. SUPERVISA es un sistema basado en plataforma distribuida que permite almacenar, dar seguimiento y controlar los acuerdos que se adopten en las reuniones. Los acuerdos son almacenados según los diferentes tipos de reuniones, y se puede llevar el seguimiento cronológico de un acuerdo hasta que sea concluido.

Las reuniones son espacios donde se busca resolver cuestiones tácticas a través del análisis de las actividades que tienen lugar en la organización, es decir, son medios de recogida de información y de toma de decisiones. La planificación y preparación de una reunión implica dar a conocer con anterioridad el orden del día de la reunión (organizar los contenidos o los temas de la agenda que se va a tratar), los documentos que se van a analizar y los acuerdos cuyo cumplimiento se va a chequear. Todo esto constituye información para la próxima reunión, que ayuda a saber qué mensajes se van a transmitir, preparar respuestas para posibles objeciones, etcétera.

El acta de la reunión, donde se recoge todo lo acontecido en ella (como los nuevos acuerdos y tareas que se definan, con responsabilidades y fechas límites) es un documento que permite evaluar la reunión y reflejar el seguimiento a los acuerdos. Por lo general tiene un formato establecido y es gestionada en tanto se registra, se archiva por determinado tiempo y se difunde de manera organizada.

Conocer anteriormente cómo se comportaba la gestión de información de reuniones suponía estar al tanto de estos aspectos. La decisión de crear entonces una aplicación propia implicaba proponerse los siguientes objetivos:

  1. Estudiar el flujo de trabajo para la gestión de las reuniones de los órganos de dirección.

  2. Realizar el análisis y diseño de un sistema informático que garantizara el acceso, actualización y seguridad de la información de las reuniones de estos órganos de dirección, basados en el flujo de trabajo.

  3. Implementar el sistema y analizar los resultados de su puesta en explotación.



MÉTODOS

En el quehacer investigativo se utilizaron los métodos teóricos de análisis y síntesis y el inductivo-deductivo con el fin de analizar el flujo de trabajo actual de los órganos de dirección de la Oficina Central de CUPET. El uso de dichos métodos permitió la utilización de información de carácter general que se encuentra recogida en las diferentes fuentes bibliográficas que se consultaron,1-7 así como la inferencia de conclusiones y recomendaciones.

Se realizaron entrevistas a las personas implicadas en el proceso de gestión de reuniones de los órganos de dirección, para conocer las especificidades de las tareas que realizaban.

Para el desarrollo del sistema se utilizó el Procedimiento de desarrollo de software del grupo de Sistemas de Información de la Oficina Central de CUPET.

En el desarrollo del sistema se utilizó una arquitectura Cliente-Servidor, se empleó el lenguaje de programación C# y el Gestor de Base de Datos MS SQL Server. Las principales aplicaciones informáticas que se emplean en las empresas cubanas de la rama del petróleo (SISCONT para la contabilidad y MISTRAL para los inventarios y almacenes) también tienen sus bases de datos en SQL, base común para una potencial integración con el SICODI.

Los especialistas en Ciencias de la Información que intervinieron en el desarrollo de esta herramienta tuvieron un papel fundamental, teniendo en cuenta la repercusión de las nuevas tecnologías de la información y la comunicación en las funciones de este tipo de profesional, primero en la identificación del problema existente con la gestión de la información de las reuniones de los órganos de dirección, y después en determinar la propuesta de solución de dicha cuestión. También participaron en la determinación de los requerimientos de información (de cuáles contenidos dispondría el sitio a partir de comprender la información que necesitaban los usuarios para llevar a efecto sus actividades), luego en el análisis de las necesidades del sistema (funcionalidades teniendo en cuenta las entradas, los procesos y las salidas de las funciones) y en el diseño lógico del sistema de información (en cómo el usuario puede encontrar la información en la aplicación, definir su organización, la navegación, los sistemas de búsqueda y concebir la interfaz del usuario), de manera que quedara organizada la información o los contenidos con vista a su adecuada recuperación.

Se ocuparon más tarde, de manera conjunta con los programadores, de elaborar la documentación del software y, una vez que fue desarrollada la aplicación, de capacitar a sus usuarios finales. El profesional de la información, en este caso, se desempeñó como un arquitecto de la información de esta aplicación Web.



RESULTADOS Y DISCUSIÓN

La concepción inicial del SICODI se basó en automatizar los flujos de trabajo del Consejo de Dirección y del Consejo de Directores Generales, lo que facilitó el acceso y el uso de la información referente a estas reuniones, a partir de diferentes roles de usuarios.

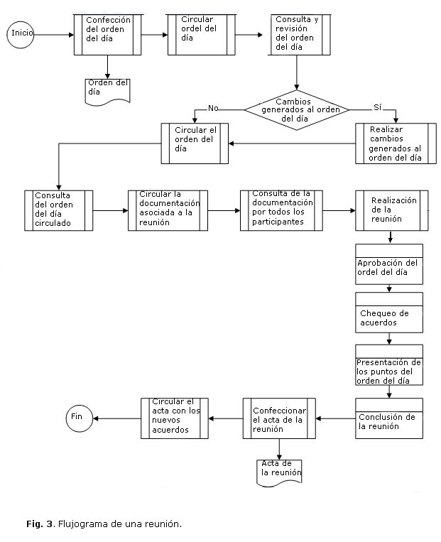
Según lo establecido en el Reglamento General del Consejo de Dirección1 y el Reglamento General del Consejo de Directores Generales de la Unión CubaPetróleo,2 para realizar dichas reuniones es necesario que sus miembros conozcan con anterioridad el orden del día con sus responsables, los documentos que se van a analizar y el chequeo de acuerdos de la reunión anterior. Además se necesita, una vez realizada la reunión, circular el acta a los participantes para su revisión (fig. 1). Como se especificó anteriormente, toda esta información circulaba por correo electrónico.

Para la implementación del SICODI se definieron seis roles de usuario según sus funciones.

  1. Administrador: Administra el sistema. Puede editar los usuarios, roles, tipos de reuniones y cargos pero no tiene acceso a la información de las reuniones.

  2. Moderador: Es el secretario de acta de las reuniones. Puede crear reuniones, editar todos los datos de estas (orden del día, acuerdos, comentarios, etc.) y agregar nuevos usuarios e invitados.

  3. Miembros: Son los integrantes de cada órgano de dirección. Tienen permisos de solo lectura sobre los datos de todas las reuniones, y permisos para subir y abrir los documentos a discutir en ellas.

  4. Invitados permanentes: Son aquellas personas que sin ser miembros activos del órgano de dirección tienen acceso a la información en estas. Tiene permiso de solo lectura sobre los datos de todas las reuniones, pero no aparece en la asistencia.

  5. Invitados: Personas que participan puntualmente en alguna reunión; se ven reflejados en la asistencia. Tienen permiso de solo lectura sobre los datos pero únicamente para las reuniones a las que fueron invitados.

  6. Secretarias: Secretarias de los miembros del consejo; por lo general, los directores de las diferentes áreas de la entidad. Tienen los mismos permisos que el de miembro, aunque no se muestra en la asistencia de la reunión.

Para entrar al SICODI es necesario autenticarse con un nombre de usuario y una contraseña. Estos datos son creados por el moderador de la reunión o por el administrador del sistema. Para esto, se debe seleccionar primero el órgano de dirección al cual desea acceder, pues el sistema contiene reuniones de diferentes órganos (fig. 2).

Una vez que se accede al sistema, este permite:

  1. Guardar y consultar datos de reuniones: orden del día, acuerdos, comentarios, asistencia (fig. 3).

  2. Ver el estado de los acuerdos de las reuniones anteriores y buscarlos por diferentes criterios (fig. 4). Los acuerdos son almacenados por los diferentes tipos de reuniones.

  3. Almacenar y descargar documentos a discutir en las reuniones, según el número del orden del día al que correspondan.

  4. Imprimir las actas y archivarlas en formato pdf.

  5. Envíar avisos por correo electrónico que recuerdan a los implicados el cumplimiento de los acuerdos.


Estas funcionalidades se explican detalladamente en la Guía de Usuario del Sistema.4
La implementación de esta aplicación resultó novedosa teniendo en cuenta el aporte a la gestión de información referente a las reuniones de los órganos de dirección y otras de la Oficina Central de CUPET, ya que no se conocía de otra en el mercado nacional con similares prestaciones.

Entre las ventajas de emplear SICODI para las reuniones de los órganos de dirección están las siguientes:

  1. Se puede acceder a la información desde cualquier computadora conectada a la red de CUPET y en cualquier momento, de forma segura, lo que facilita la preparación de los miembros de los Consejos antes de las reuniones y la revisión de las actas.
  2. Se evita la circulación de grandes cantidades de información por correo electrónico y el saturamiento de la red informática.
  3. Se garantiza la integridad, confidencialidad y disponibilidad de la información contenida en el sistema.
  4. Se facilita la toma de decisiones.

Estos beneficios radican en las funcionalidades que ofrece el sistema:

  1. Permite hacer accesibles documentos de gran volumen que de otra manera resulta difícil hacer circular entre los miembros de la reunión.

  2. Dota de mayor seguridad a la información recogida en las actas, teniendo en cuenta la autenticación necesaria para acceder al sistema.

  3. Posibilita que, al ser una aplicación Web, múltiples usuarios puedan acceder al unísono a la información de las reuniones. También de esta manera los arreglos necesarios al acta son visibles más rápidamente por todos los participantes en la reunión.

  4. Permite la consulta de los acuerdos por fecha y por estado de cumplimiento.

  5. Contribuye a liberar espacio local en las computadoras de los miembros de la reunión al estar alojado en un servidor central.

Todas estas características hacen de SICODI una aplicación flexible, segura y estable. La realización del sistema deviene un ahorro significativo para la entidad, teniendo en cuenta los altos precios de las herramientas disponibles en el mercado para la gestión de información de reuniones.

 

CONCLUSIONES

Se concluye que la implementación de esta aplicación resulta novedosa teniendo en cuenta el aporte a la gestión de información referente a las reuniones de los órganos de dirección y otras de la Oficina Central de CUPET, ya que no se conocía de otra en el mercado nacional con similares prestaciones. La realización del sistema constituye un ahorro significativo para la entidad, por los altos precios de las herramientas disponibles en el mercado para la gestión de información de reuniones.



REFERENCIAS BIBLIOGRÁFICAS

1. Grupo de Organización de la Unión CubaPetróleo. Reglamento General del Consejo de Dirección de la Unión CubaPetróleo. 2009; Cód. DO-GO/R 0101.

2. Grupo de Organización de la Unión CubaPetróleo. Reglamento General del Consejo de Directores Generales de la Unión CubaPetróleo. 2009; Cód. OC-OG/R0201.

3. Grupo de Organización de la Unión CubaPetróleo. Sistema de métodos y estilos de dirección de la Unión CubaPetróleo. 2010; Cód. OC-OG/0210.

4. Grupo Sistemas de Información de la Unión CubaPetróleo. Guía de usuario del SICODI. 2010.

5. Grupo Sistemas de Información de la Unión CubaPetróleo. Procedimiento de desarrollo de software. 2010.
Cód. OC-OG/0104.

6. Caraballo Pérez Y, Ramírez Céspedes Z, Roque Chao D. El profesional de la información como arquitecto de los contenidos en el Web. Acimed. 2006 [citado 12 de octubre de 2011];14(3). Disponible en: http://bvs.sld.cu/revistas/aci/vol14_3_06/aci08306.htm

7. División de Servicios Generales de la Empresa Nacional de Software DESOFT. Paquetes de Productos elaborados; 2009.



Lic. Sheyla Bonell Rosabal. Unión CubaPetróleo. Oficios 154 entre Teniente Rey y Amargura. La Habana, Cuba. Correo electrónico: sbonell@union.cupet.cu